在线预约
专家门诊时间
官方微博
公众号
订阅号
金乡
搜索
首 页
医院概况
医院介绍
医院荣誉
医院文化
组织机构
联系我们
历史沿革
新闻中心
院内新闻
媒体聚焦
视频新闻
院务公开
科室导航
专家介绍
就医服务
在线预约
就医须知
医保指南
医院位置
院内导航
专家门诊时间
健康科普
党群工作
党务公开
党风廉政
职工之家
人力资源
人才理念
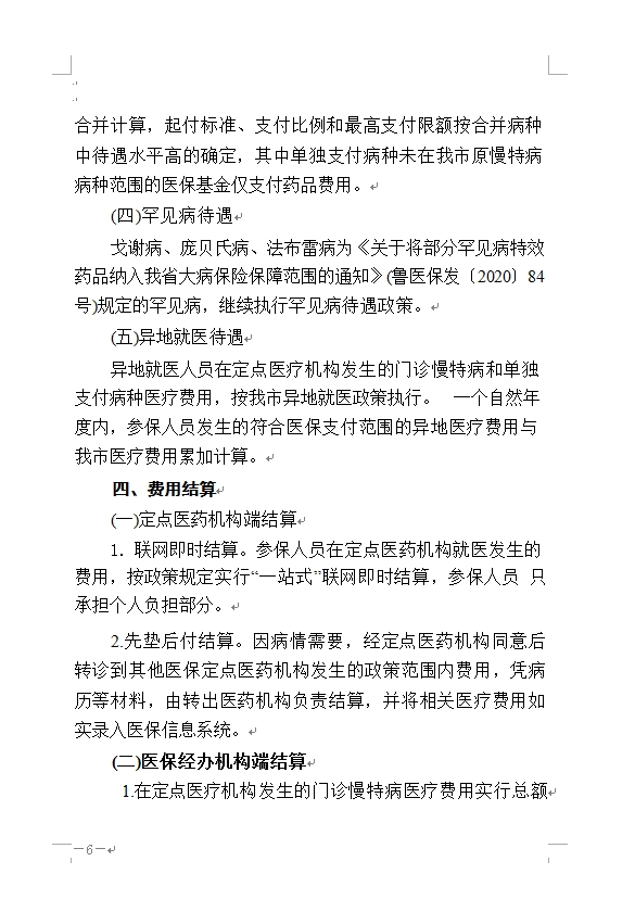
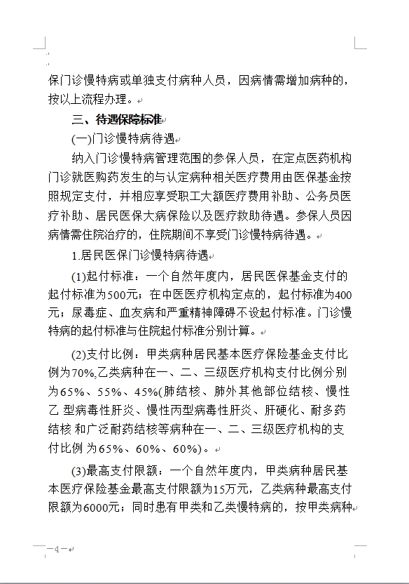
关于规范门诊慢特病和门诊药品单独支付 病种管理服务工作的通知
时间:
2019-06-05
点击数:
7970
次
字体:
小
大
作者:系统管理员
附件:
济医保发〔2024〕21号-关于规范门诊慢特病和门诊药品单独支付病种管理服务工作的通知(1).docx
下一条:济宁市医疗保障局 关于印发《济宁市公...
医保指南
关于规范门诊慢特病和门诊药品单独支付 病种管理服务工作的通知
济宁市医疗保障局 关于印发《济宁市公立医疗机构 医疗服务项目价格(2024 年版)》的通知